Дешифрирование ОГП и их мониторинг при помощи воздушного лазерного сканирования
Автор настоящей статьи предоставляет на суд читателей методику проведения дешифрирования и мониторинга природно-технической среды на основе воздушного лазерного сканирования.
Сама методика получения сканов при повторном сканировании с определением точек лазерного сканирования и получения динамической модели местности с погрешностью 6 см., не раскрывается до момента получения соответствующего патента.
Дешифрирование опасных геологических процессов и явлений
Дешифрирование аэрофотоснимков как процесс обработки наряду с фотограмметрическими измерениями представляет собой один из способов получения информации об изучаемой местности по изображению. Главное назначение дешифрирования аэрофотоснимков как процесса – получение «осмысленной» информации об объектах и элементах местности. Важную роль также играют количественные характеристики местности, получаемые при интерпретации в ходе проведения дешифрирования. Результаты дешифрирования аэрокосмоснимков выводятся в графической, цифровой или текстовой формах. Дешифрирование является комплексным и подразделяется на несколько этапов:
1. Обнаружение – начальный этап (низший уровень). Состоит в поиске на снимке участков, где вероятнее всего изображены объекты местности. Формально на данном этапе решается задача вероятностного отнесения изображения к категории: «сигнал-шум» или «шум».
2. Распознавание – второй этап (средний уровень). Заключается в определении обнаруженных на снимке объектов. Существует два подхода к распознаванию: интерпретационный и формальный:
интерпретационный подход – определяется функциональное предназначение объекта, его роль среди окружающих объектов и т.п.;
формальный подход – простое разделение объектов на классы, установленные заранее. Предварительная классификация даёт толкование каждого из установленных классов.
3. Определение характеристик объектов – третий этап (высший уровень). Осуществляется анализ и обобщение качественных и количественных характеристик объекта с целью установления его состояния и значимости в конкретной обстановке. Количественные и качественные характеристики объектов определяются путём измерения параметров фотоизображений: геометрических размеров, параллаксов и т.д. При проведении оценки выясняются: состав пород леса, характер грунта, материал покрытия дорог, расстояния между объектами, линейные размеры объектов и многое другое.
Основные аспекты визуального дешифрирования опасных геологических процессов и явлений по данным воздушного лазерного сканирования
При инженерно-геологических исследованиях рельеф изучается с двух позиций – как один из компонентов инженерно-геологических условий и как их индикатор. На выделении типов, форм и частей форм рельефа построено, в основном, его дешифрирование при инженерно-геологических исследованиях. Используются также специальные (морфометрические) показатели.
К числу основных морфометрических показателей относятся линейные размеры изучаемых объектов, превышения, углы наклона. Существует также ряд комплексных показателей, в частности, для характеристики таких особенностей рельефа, как густота и глубина эрозионного расчленения. Так, для оценки густоты расчленения применяется коэффициент расчленённости территории – длина эрозионных врезов, приходящаяся на единицу площади. Этот показатель можно достаточно просто определить по аэрофотоснимкам, при этом он отличается наглядностью, исчисляется в удобных единицах и позволяет выявить важные для индикации пространственные закономерности.
Дешифрирование опасных геологических процессов и явлений (ОГПиЯ) или распознавание «геоморфологических образов ОГПиЯ» по материалам воздушного лазерного сканирования производится по схеме, схожей с классическим дешифрированием. Для унификации и обобщения предлагается понятие «геоморфологический образ ОГПиЯ – устойчивое сочетание морфометрических элементов и форм, типичных для опасного геологического процесса и явления».
Распознавание объектов на цифровой модели местности зависит от качества полученной модели. Соответственно, распознаваемый объект на модели должен превышать ячейку GRID минимум в два раза, в противном случае объект не проявляется.
Качество выходного материала
М 1:500, разрешение фотоснимков на местности не менее 5-7 см в пикселе, плотность точек земли не менее 5-9 точек на кв.м., высокая детализация съёмки, чётко фиксируются границы опасных геологических процессов и явлений, проявленных в рельефе:
- оползни, описание (бровки срыва, цирк оползня, язык оползня, рвы отседания, ступенчато-глыбовая поверхность, валы выпирания и наплывы, откосы обрушения и размыва, бугры, западины. Оконтуривание всего тела оползня и т.д.);
- обвалы и осыпи, описание (поверхность отделения обвалившейся массы, размеры и формы, уклоны, области транзита и т.д.);
- сели, описание (формы водосборного бассейна и русла, задернованность склона и т.д.);
- карст, описание (карры, западины, воронки, карстовые блюдца, увалы и т.д.);
- карстово-суффозионные процессы, описание (западины, воронки, блюдца, увалы и т.д.);
- лавины снежные, описание (соответствующие формы рельефа, снегосборные карово-эрозионные воронки и т.д.);
- переработка берегов морей, озёр, водохранилищ, описание (пляжи, береговые бары, томболы или переймы, пересыпи, косы, стрелки, клифы);
- суффозия, описание (просадочные явления – блюдца, воронки, западины);
- морозное пучение, описание (коренные пучины (высота достигает 30-40 см), рельеф, обеспечивающий наилучший водоотвод, уменьшает возможность возникновения пучин. Верховные пучины до 5-10 см при неблагоприятных условиях не выделяются);
- термокарст, описание (провальные, просадочные явления, натёчные образования (гейзериты и травертины)) и явления, связанные с мерзлотой (курумы, солифлюкция и т.д.).
М 1:1000, разрешение фотоснимков на местности не менее 7-10 см в пикселе, плотность точек земли не менее 3-5 точек на кв.м. с худшей детализацией:
- оползни, описание (бровки срыва, цирк оползня, язык оползня. Оконтуривание всего тела оползня);
- обвалы и осыпи, описание (поверхность отделения обвалившейся массы, размеры и формы, уклоны, области транзита. Оконтуривание осыпи и обвала);
- сели, описание (формы водосборного бассейна и русла, задернованность склона. Оконтуривание селевого бассейна);
- карст, описание (воронки, карстовые блюдца);
- карстово-суффозионные процессы, описание (воронки, крупные блюдца, западины);
- лавины снежные, описание (соответствующие формы рельефа, снегосборные карово-эрозионные воронки);
- переработка берегов морей, озёр, водохранилищ, описание (пляжи, береговые бары, томболы или переймы, пересыпи, косы, стрелки, клифы);
- суффозия, описание (просадочные явления – крупные блюдца, воронки, западины);
- термокарст, описание (провальные, просадочные явления, натёчные образования (гейзериты и травертины)) и явления, связанные с мерзлотой (курумы, солифлюкция и т.д.).
М 1:2000, разрешение фотоснимков на местности не менее 10-15 см в пикселе, плотность точек земли не менее 2-3 точки на кв.м., плохая детализация:
- оползни, схемы описания (бровки срыва, цирк оползня, язык оползня. Оконтуривание всего тела оползня.);
- обвалы и осыпи, схемы описания (поверхность отделения обвалившейся массы, размеры и формы, уклоны, области транзита. Оконтуривание осыпи и обвала);
- сели, схемы описания (формы водосборного бассейна и русла. Оконтуривание селевого бассейна);
- лавины снежные, схемы описания (соответствующие формы рельефа, снегосборные карово-эрозионные воронки);
- карст, схемы описания (воронки, карстовые блюдца);
- термокарст, схемы описания (провальные, просадочные явления) и явления, связанные с мерзлотой большой протяженности (курумы, солифлюкция и т.д.);
- переработка берегов морей, озёр, водохранилищ, описание (пляжи, береговые бары, томболы или переймы, пересыпи, косы, стрелки, клифы).
М 1:5000, разрешение фотоснимков на местности не менее 15-20 см в пикселе, плотность точек земли – 0.5-1 точки на кв.м.
Выделение границ крупных тел оползней, крупных осыпей и обвалов, селевых бассейнов, курумов, имеющих большую площадь, проявления термокарста, имеющие большую площадь.
М 1:10000, разрешение фотоснимков на местности не менее 20-30 см в пикселе, плотность точек земли не менее 1-5 точек на кв.м.
Выделение границ крупных тел оползней, крупных осыпей и обвалов, селевых бассейнов, курумов, имеющих большую площадь, проявления термокарста, имеющие большую площадь.
Мониторинг природно-технической среды на основе воздушного лазерного сканирования
Общая структура мониторинга природно-технической среды включает в себя подсистемы регионального, локального и детального уровней. Главной целью мониторинга является прогноз развития системы и принятия на его основе рекомендаций и решений по управлению рассматриваемой системой. Вместе с тем, достижение главной цели мониторинга невозможно без эффективной организации наблюдений. Необходимо применение методик и технических средств наблюдений, обеспечивающих сбор информации для последующего анализа и оценки состояния системы, установления тенденции развития соответствующей системы как основы принятия управленческих решений.
К методам и средствам наблюдения в системе мониторинга предъявляются достаточно высокие требования, их проведение должно основываться на рациональной технико-методической базе и научном обосновании, а также отвечать принципам рациональной пространственно-временной организации процесса мониторинга.
Эффективная технико-методическая база режимных наблюдений в системе геодинамического мониторинга должна обеспечивать:
- получение качественных и количественных характеристик системы и оценку изменений их во времени;
- установление закономерностей развития процессов и явлений и выявление причин, их обуславливающих;
- предупреждение опасных и катастрофических проявлений процессов;
- составление прогноза развития процессов и опасных явлений;
- обоснование необходимых мероприятий по охране геологической среды, обеспечению устойчивости сооружений, управлению геологическими процессами и явлениями.
Мониторинг природно-технической среды в сложных географических условиях носит комплексный характер.
В связи с этим в качестве основных режимных наблюдений геодинамического и геотехнического мониторинга составляют как наземные наблюдения сооружений, вписанных в природно-техническую среду, так и дистанционные наблюдения за морфологией и морфодинамикой рельефа – как основы выявления, оценки и прогноза и изменений положений технической среды.
В качестве технической базы и методов наблюдений за морфодинамикой и сооружениями используются методы и приборы как дистанционных наблюдений, так и классических наземных геодезических измерений. В случае необходимости привлекается специализированное оборудование для геотехнических наблюдений.
В настоящее время при решении задач мониторинга на основе анализа и интерпретации результатов комплекса классических наземных высокоточных геодезических измерений определяются плановые и вертикальные смещения, а с использованием измерений, разнесённых по времени, строится динамическая модель. Однако такой подход позволяет получать величины смещения лишь в точках установки реперов, что недостаточно для достоверного построения площадного покрытия и пространственно-временного представления процессов, а также требует большого количества времени для картографирования участка в процессе мониторинга.
Для повышения эффективности решения задач классической наземной геодезии в настоящее время все шире применяется технология воздушного и наземного лазерного сканирования. Одними из основных преимуществ лазерного сканирования (ЛС) в сравнении с классическими наземными наблюдениями являются скорость и полнота полученной информации, возможность построения трёхмерных пространственно- временных цифровых моделей рельефа из облака точек режимных измерений.
Методика проведения мониторинга основывается на сопоставлении разновременных материалов сканирования с одинаковыми исходными параметрами.
Выходным материалом сканирования является облако точек, каждая из которых характеризуется пятью параметрами – тремя пространственными координатами X, Y, Z, интенсивностью отражения I и временем регистрации t. Такие высокоинформативные модели используются для получения не только статических, но и динамических моделей.
Важнейшими численными параметрами, характеризующими каждую лазерную точку, являются значения пространственных координат Xp, Yp, Zp в некоторой заранее заданной системе координат.
Для того, чтобы закончить формальное описание лазерно-локационных данных, дополним уже введённый набор численных параметров Xp, Yp, Zp, I, характеризующих каждую лазерную точку, значением t – временем регистрации данной лазерной точки. В результате появляется возможность формально определить такое понятие, как набор лазерно-локационных данных, а именно:
L={Xpi,Ypi,Zpi,Ii,ti} i=1...N (1)
где L – означает весь рассматриваемый набор лазерно-локационных данных, N – общее количество лазерных точек в наборе L.
Следовательно, набор данных мониторинга M формально следует определить как:
M= {L, L+DTj} j=1…K (2)
где K – Общее количество режимных наблюдений в процессе мониторинга.
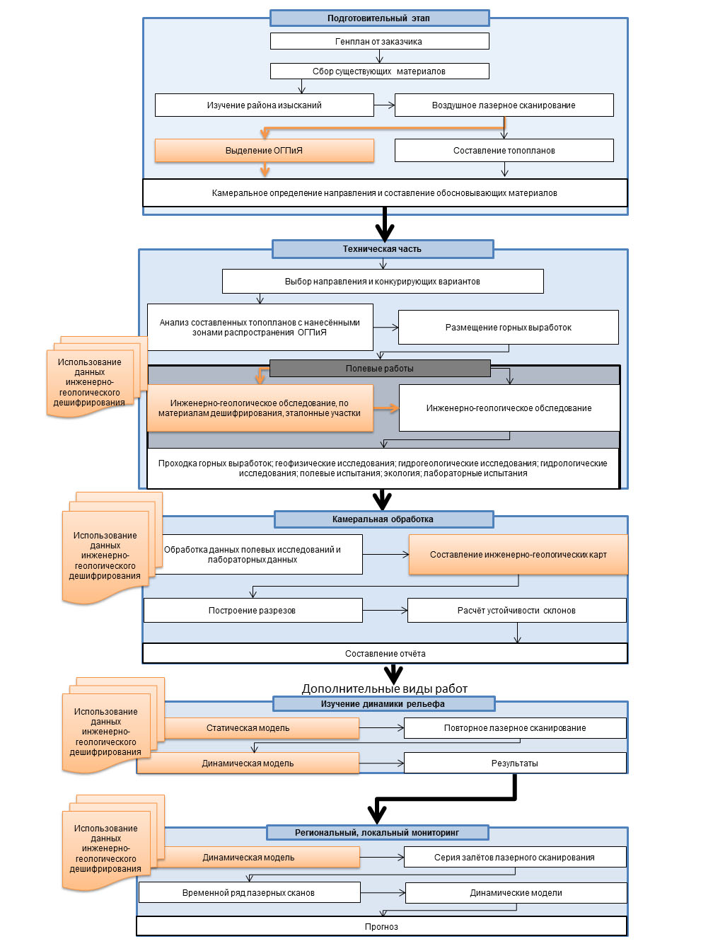
Исходя из этого, выстраивается концептуальная схема проведения всего цикла работ, распознавание опасных геологических процессов, полевая заверка (фотоотчёт) и проведение мониторинга (рис. 1).
На первом этапе производится дешифрирование по цифровой модели местности – оконтуривание зон распространения опасных геологических процессов. Осуществляется разделение участков по видам распространения геологических процессов (оползневой участок, участок распространения крипа и т.д.). В оконтуренных участках определяются хорошо читаемые элементы бровки срыва, тела, контуры провалов и т.д. На данном этапе можно производить полевую заверку выделенных зон в случае необходимости.
Заключение
Неоднократные исследования при использовании воздушного лазерного сканирования для целей инженерной геологии позволили оценить качество цифровых моделей рельефа с разными плотностями точек лазерных отложений и определить, какие опасные геологические процессы и явления (ОГПиЯ) устойчиво дешифрируются при сканировании местности для получения топографических планов того или иного масштаба. Методика дешифрирования ОГПиЯ по данным воздушного лазерного сканирования в данном случае направлена на решение теоретических и прикладных задач в инженерной геодинамике – выявление пространственного развития «геологических процессов».
Согласно части I СП 11-105-97, дешифрирование аэро- и космоматериалов и аэровизуальные наблюдения следует предусматривать при изучении и оценке инженерно-геологических условий значительных по площади (протяжённости) территорий, а также при необходимости исследования динамики изменений этих условий.
Дешифрирование аэро- и космоматериалов и аэровизуальные наблюдения предшествуют полевым инженерно-геологическим исследованиям, позволяя получать важную инженерно-геологическую информацию. Преимуществом аэрометодов является возможность наблюдений за динамикой изменений компонентов геологической среды под влиянием природно-техногенных факторов (путём проведения повторных съёмок).
Однако согласно СП 47.13330.2012, проведение дешифрирования инженерно-геологических условий не является обязательным, так как трассирование линейных и площадных объектов выполняется в составе инженерно-геодезических изысканий, как правило, в два этапа – камерального и полевого. Опасные геологические процессы выявляются после трассирования или привязки на местности, и зачастую приходится производить перетрассировку или перенос сооружения ввиду серьёзного удорожания проекта или невозможности защитить искусственное сооружение от воздействия опасного для него процесса.
Таким образом, с учётом высоких требований к качеству выполнения работ на линейных и площадных объектах и минимальных сроков для сдачи отчётов, появляется необходимость применения традиционного геологического дешифрирования для минимизации перетрассировок или переносов проектов сооружений. Однако ранее использовавшиеся аэрометоды достаточно затратны по времени и финансам, и в настоящее время появилась необходимость в оптимизации цикла инженерно-геологических изысканий за счёт встраивания в него дешифрирования. Уникальность воздушного лазерного сканирования (высокая плотность точек измерений) и хорошая разрешающая способность камер для аэрофотосъёмки, используемых для топографических исследований, позволили использовать получаемые данные для инженерно-геологических изысканий линейных объектов.
Преимущество предлагаемой оптимизированной схемы исследований достигается за счёт «распараллеливания» работ при комплексном дешифрировании (геологическое дешифрирование выполняют инженеры-геологи, топографическое – топографы) и дальнейшей верификации данных, и при этом не происходит увеличения длительности исследований. В дальнейшем полученные цифровые модели топопланов с нанесённой информацией по инженерно-геологическим условиям используются как для камерального трассирования, так и для полевых работ. Оптимизированная схема исследований не выходит за рамки нормативных документов и не нарушает стадийности.
Вместе с тем, в комплексе инженерных изысканий по предлагаемой схеме возможно проведение специальных видов исследований, включающих изучение динамики рельефа, глобальный и локальный геодинамический, а также геотехнический мониторинг. Эти специальные виды работ взаимосвязаны со всем комплексом изысканий (рис. 2).
Таким образом, выстраивание схемы проведения мониторинга, основанного на технологии воздушного лазерного сканирования, совмещённого с аэрофотосъёмкой, позволит не только решить задачи инженерной геологии, но и планировать полевые работы, производить контроль полевых работ, а также проектировать сети геотехнического мониторинга.
Журнал остается бесплатным и продолжает развиваться.
Нам очень нужна поддержка читателей.
Поддержите нас один раз за год
Поддерживайте нас каждый месяц



